来源:陕西省高速公路收费中心
发布时间:2019-03-28 00:10:58
点击量:3433
2019年清明节高速公路免费通行时间为4月5日0时至4月7日24时,高速公路以车辆驶离出口收费车道的时间为准,普通公路以车辆通过收费站收费车道的时间为准。为做好清明节期间高速公路安全保畅,方便人民群众安全便捷出行,节前我省根据以往经验、清明节出行特点及群众需求,对高速公路通行形势进行了分析预判,预测了可能出现拥堵的路段及站点,供大家出行参考。
一、高速公路网整体流量预测
通过历年数据统计分析可知,受踏青旅游、回乡祭祖以及免通政策叠加影响,清明节期间全省高速公路网流量较平常日增幅较大。预计2019年清明节期间,我省高速公路流量较往年将继续增长,预计清明节假日总流量达495万辆,同比增长约7%;日均流量约为165万辆,是平日流量的1.8倍。其中一型客车车流量占比约85%,日均流量约为140万辆,同比增长约8%。
二、高速公路网高峰时段预测
对往年清明节假期全省高速路网流量进行统计分析,预测2019年清明节假期第一天(2019/4/5)将会迎来出行高峰。清明节期间每日9时至12时、16时至19时是高峰时段,高速公路通行车辆较多,重要城市收费站容易出现拥堵排队现象,请司机朋友尽可能合理安排时间错峰出行。
三、收费站情况
清明节流量较大的收费站主要集中在西安周边。从收费站出入口流量来看,出口流量(下高速)较大的前十个收费站为:灞桥、六村堡、曲江、汉城、高新区、三桥、长安、临潼、杏园、机场;入口(上高速)流量较大的前十个收费站为:长安、灞桥、高新区、六村堡、曲江、咸阳、三桥、临潼、机场西、渭南西。
四、高速公路网流量较大路段预测
2019年清明节期间,预计西渭、西耀、西禹、西汉高速车流量较平日将有大幅度增长。热门景区周边高速公路车辆通行压力将高于往年,尤其是景点相对集中的西渭高速(潼关至兵马俑双向)、西禹高速(禹门口方向)、西汉高速(西安方向)。
五、热门景区流量分析
陕西省高速公路清明节期间流量较平日增长较多,去往法门寺、华山、延安等热门景区的高速公路出入口通行压力大。详细预测情况见下表:
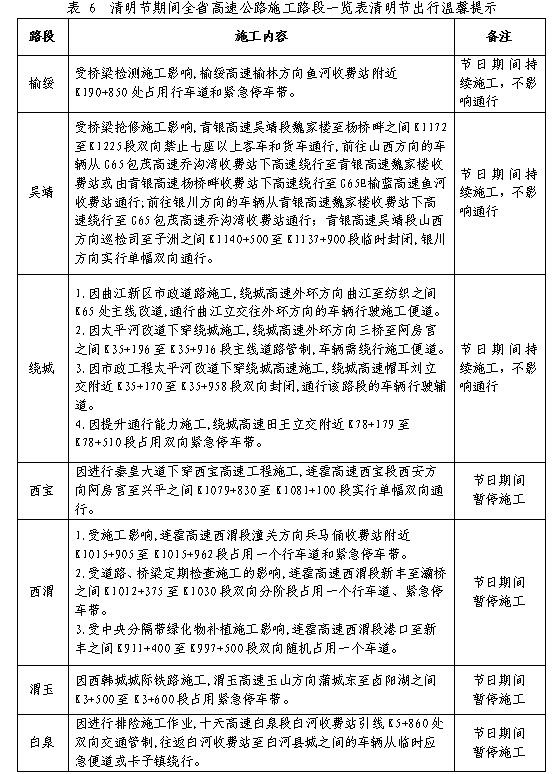
六、施工信息
清明节期间,全省高速公路施工情况如下,请通行施工路段的车辆提前减速、谨慎通过。
七、提示信息
(一)限行提示
因举行清明黄帝陵公祭,2019年4月5日延西高速(G65W)、 包茂高速(G65)部分路段及黄陵县城,将禁止大型货车及危险化学品运输车通行,黄陵县城及黄陵高速公路出口将优先保证持有公祭通行证的车辆通行,具体限行时段与路段随后将发布通告,请未持证车辆错时择路通行。
(二)“三秦通”业务
截至目前,我省已与建设银行、工商银行、中国银行、招商银行、邮储银行、光大银行、西安银行、民生银行、华夏银行、农业银行等10家银行建立“三秦通”合作关系。清明节期间,我省交通自营网点未央营业厅暂停营业,三桥、阿房宫、咸阳东、杨陵、宝鸡自营网点正常上班,工作时间为8:30-17:30,此外交通“三秦通”储值卡也可在全省西安银行ATM自助设备充值。各合作银行营业状态及时间,您可直接拨打热线电话029-12122或关注“陕西交通12122”官方微信,获取营业网点信息及联系方式后,提前致电了解。
ETC用户在清明节免费期间通行高速公路时,建议尽量选择相同类型车道出入高速公路,即“ETC入ETC出” 或 “人工车道入人工车道出”,可尽量避免“免费-收费”切换期间,产生因“无入口信息”或“未形成完整交易”给您带来的通行不便。
(三)路况服务信息获取渠道
清明节长假期间,陕西交通服务热线(12328&12122)24小时提供热线电话服务,每日定时省内多家广播电台播报即时路况,并通过“陕西高速通”APP、“陕西交通12122”微博、微信、官方网站(http://jtyst.shaanxi.gov.cn/sfzx)、《行车指南》等渠道发布相关出行信息。
(四)交通服务热线电台路况播报频段及时间
(五)求助救援
清明节期间陕西交通服务热线(12328&12122)24小时开通求助救援通道,当您在高速公路的行驶过程中遭遇突发状况,您可拨打热线电话029-12122求助,也可直接拨打汽车救援电话029-96113,我们将快速响应,联系工作人员妥善解决。
(六)投诉受理
您对我们高速公路工作人员提供的服务有任何不满和质疑,均可当面要求做出合理解释及纠正,如果您的合理要求和权益受到侵害,可向陕西交通服务热线(12122)或陕西交通运输服务监督电话(12328)反映,我们将及时受理处置您提交的投诉举报。
节日期间陕西高速公路公众出行服务平台“路况视频直播”、“智能客服”、“车主爆料”等功能均可正常使用,司机朋友可下载“陕西高速”APP或添加“陕西12122”微信小程序参与互动、查看路况。获取更多出行资讯请拨打029-12122或029-12328获取,遇忙也可通过“陕西交通12122”微信服务号、“陕西12122”微信订阅号、新浪微博及陕西省高速公路收费中心网站自助查询。

