无障碍阅读
当前位置:
政府信息公开
>> 网站工作年度报告 >> 陕西省交通运输厅2024年政府网站工作年度报表
政策
规章
行政规范性文件
其他文件
政府信息公开指南
政府信息公开制度
法定主动公开内容
●机构职责
●内设机构
●直属单位
●法律法规
●举报投诉
●预决算公开
●交通分析
●提案建议
政府信息公开年报
2024年
2023年
2022年
2021年
2020年
2019年
2018年
2017年
2016年
2015年
2014年
2013年
2012年
2011年
2010年
2009年
2008年
政府网站工作年报
2024年
2023年
2022年
2021年
2020年
2019年
2018年
2017年
政策解读
依申请公开
行业管理
道路运输管理
海事水运管理
质量监督管理
交通规划研究
志愿者注册
志愿者活动查询
交通工作会
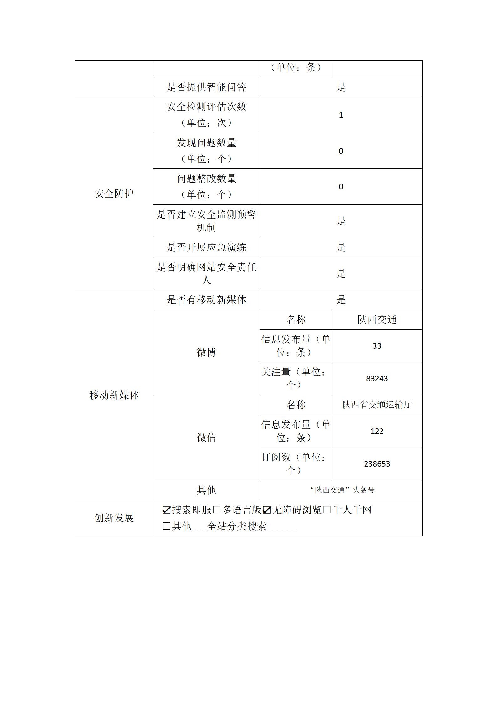
陕西省交通运输厅2024年政府网站工作年度报表
来源:
厅办公室
发布时间:
2025-01-07 11:29:33
点击量:
2259
【打印本页】
分享到:
关闭