2024年清明节假期将至,为有效保障假期公路安全畅通,服务人民群众便捷出行,陕西省公路局和陕西省高速公路收费中心根据交通流量大数据分析,对2024年清明节全省公路网运行形势进行了分析预判,为社会公众安全畅通出行提供参考。
一、免费提示
(一)免费政策
2024年清明节,陕西省收费公路继续执行重大节假日小型客车免征通行费政策。免费通行时间为2024年4月4日0时至6日24时,免费对象为7座以下(含7座)载客车辆。高速公路以车辆驶离出口收费车道时的联网收费系统时间为准,普通干线公路以车辆通过收费站收费车道的时间为准。
(二)注意事项
无论是否在免费时段驶入高速,只要在免费时段内驶出高速,都不会收取通行费,但超过免费时段下高速,则会被收取全程费用。取消高速公路省界收费站后,跨省车辆通行计费里程较长,建议大家在免费时段结束前提前驶出高速,再重新驶入,确保前段行程享受免费。避免因道路拥堵、路线不熟等其他原因错过免费时段,导致缴纳较高的全程费用。
二、天气预测
预计“清明节”期间,全省以阴天天气为主,其中4日陕南南部分地方有弱降水。具体预报如下:
4日:全省多云转阴天,陕南南部有小雨。
5日:全省阴天转多云。
6日:全省阴天。
三、全省公路运行预测
(一)高速公路
预计2024年清明节全省高速公路网收费站出口总车流量将达到540万辆,日均180万辆,较平日流量增长60%,较2023年增长20.2%,较2022年增长40.6%,较2019年增长5.0%。

图 1 2024年清明节高速公路路网出口流量预测
(二)普通干线公路
预计2024年清明节全省普通干线公路日均断面交通量为4997辆,较平日流量增长3.9%,较2023年增长7.2%,较2022年下降9.1%。

图 2 2024年清明节假日期间普通干线公路路网交通量预测
(三)省际间流量预测
预计今年清明节假期高速公路省际总流量达到67.4万辆次,日均流量22.5万,较平日流量增长10.1%,其中排名前三的为:陕晋、陕甘、陕豫,合计占比超过68%。

图 3 2024年清明节期间省际流量预测
(四)省内城市流量预测
预计今年清明节假期高速公路省内流量前五的城市为:西安市、咸阳市、渭南市、榆林市、宝鸡市,预测占比分布如下:

图 4 2024 年清明节高速公路流量空间分布预测
预计今年清明假期普通干线公路省内流量前五城市为:西安市、渭南市、咸阳市、铜川市、榆林市 ,预测占比分布如下:

图 5 2024 年清明节普通干线公路流量空间分布预测
四、高峰时段预测
节日期间全省路网流量高峰预计出现在4月4日(节日第一天),当天全省高速收费站出口流量预计达到186万辆。从时段分布来看,节日期间10时-12时、16时-19时为流量高峰时段,主要城市收费站出入口容易出现拥堵排队现象。

图 6 2024年清明节假日期间各时段流量预测
五、收费站、旅游线路流量预测
(一)主要收费站流量预测
预计清明节假期流量较大的收费站多集中在西安周边。收费站出口流量较大的主要有曲江、六村堡、河池寨、汉城、机场西,收费站入口流量较大的主要有曲江、六村堡、灞桥、高新区、机场西;全省其他城市主要收费站将较平日流量大幅增长。
表 1 清明节主要收费站出口车流量预测

表 2 清明节主要收费站入口车流量预测

(二)主要旅游线路流量预测
1.高速公路
预计清明节假期高速公路通往延安革命景区、秦岭终南山国家森林公园、兵马俑、华清池、五丈原、法门寺等热门景区附近的高速出入口通行压力大。
表 3 清明节我省部分景点附近高速公路收费站流量预测

2.普通干线公路
预计清明节期间普通干线公路去往楼观台道文化展示区、秦始皇兵马俑博物馆、白鹿原影视城、西安关中民俗艺术博物院、秦岭野生动物园、周至水街等景区的交通量较大。
表 4 清明节我省部分景点附近普通干线公路流量预测

六、易堵区间预测
清明节期间我省公路预计基本畅通运行,但流量较大的重要节点、城市出入口路段极有可能出现短时饱和缓行的情况。
表 5 清明节期间我省公路易堵区间

七、突发事件路段预测
(一)高速公路
根据历史统计,清明节期间全省高速公路突发事件多发路段主要有:西安绕城高速曲江至纺织城之间、京昆高速西汉段朱雀至纸坊之间、咸旬高速土桥至旬邑之间、福银高速西长段六村堡至咸阳东之间、连霍高速西宝段咸阳南至兴平之间,请过往上述路段的司机朋友谨慎驾驶、注意行车安全。
(二)普通干线公路
根据历史统计,清明期间全省普通干线公路交通事故多发路段主要有:G210铜川耀州段,G108韩城段,S107西安长安段,S107西安周至段,G307榆林子州段,G210安康宁陕段,请过往上述路段的司机朋友谨慎驾驶、注意行车安全。
八、施工信息
清明节期间,全省公路网施工情况如下,请通行施工路段的车辆提前减速、谨慎通过。
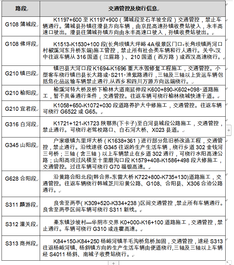
表 6 全省高速公路施工路段一览表

表 7 全省普通公路施工路段一览表

九、温馨提示
(一)西安绕城高速限行提示
清明节期间,西安绕城高速继续实行载货汽车早晚高峰限行措施,限行时间为每日7:00至9:30、17:30至20:00。
(二)公祭轩辕黄帝典礼活动提示
2024年清明公祭轩辕黄帝典礼将于4月4日(清明节)九时五十分在陕西省黄陵县桥山祭祀广场举行,部分路段将实施交通管制,建议出行的朋友合理计划出行线路。
(三)路况服务信息获取渠道
节日期间,陕西交通服务热线(12328&12122)24小时提供热线电话服务,每日定时与省内多家广播电台播报即时路况,并通过“陕西高速”头条号,“陕西交通12122”微博、微信,官方网站(http://jtyst.shaanxi.gov.cn/sfzx)等渠道发布相关出行信息。
表 8 交通服务热线电台路况播报频段及时间

(四)高速公路云视频
“陕西交通12122”微信服务号、“陕西12122”微信订阅号为司乘人员提供高速公路路况视频点播、收费标准、路况信息、预约通行等多项服务,收费站、道路、服务区实时视频可通过“高速视频”模块查询。
(五)求助救援
节日期间陕西高速公路24小时开通求助救援通道,当您行驶在公路上遭遇突发状况,可直接拨打热线电话029-12122或029-96113求助。同时可选择登录“e路畅通”微信小程序“阳光救援”模块,实现“一键呼救”,救援渠道查询更加便捷,施救服务收费更加透明,救援选择更加自主。
(六)新能源汽车充电提示
驾驶新能源汽车司乘人员可登录“e路畅通”微信小程序“充电桩随手查”模块,查询全国高速公路服务区充电设施位置、实时状态、充电模式等信息,提前规划充电方案。
![1712039650164403.png TCUPUJ}NTZ2_JC]85%QG7`U.png](/cdn/new_uploads/glj/image/20240402/1712039650164403.png)
(七)谨慎驾驶
在普通干线公路和农村公路开车行驶中要特别注意观察交叉路口的非机动车和行人、在驾驶中不抢道、不占应急车道、不连续变道,不要在高速公路匝道口附近停车,注意不要超速行驶。
(八)投诉受理
您对我们公路工作人员提供的服务有任何不满和质疑,可向陕西交通服务热线(12122)或陕西交通运输服务监督电话(12328)反映,我们将及时受理您提交的投诉举报。
陕西省交通运输厅 

