陕西省交通运输厅
本站支持IPV6
用户登录
无障碍阅读
搜索
{{item.name}}
{{cItem.name}}
{{item.name}}
{{cItem.name}}
首页 /
路网运行动态
/
应急动态
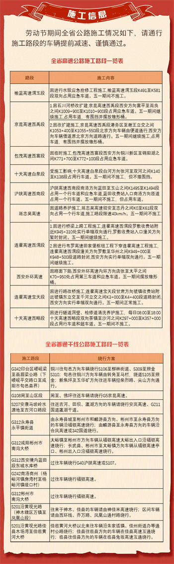
陕西省2022年劳动节公路出行温馨提示
来源:陕西省公路局
发表日期:2022-04-28 19:05:32
点击量:400
【打印本页】
分享到:
友情链接
省政府办公厅(省政府参事室...
省发展和改革委员会
省教育厅
省科学技术厅
省工业和信息化厅
省民族宗教事务委员会
省公安厅
省民政厅
省司法厅
省财政厅
省人力资源和社会保障厅
省自然资源厅
省生态环境厅
省住房和城乡建设厅
省交通运输厅
省水利厅
省农业农村厅
省商务厅
省文化和旅游厅
省卫生健康委员会
省退役军人事务厅
省应急管理厅
省审计厅
省政府国有资产监督管理委员会
省市场监督管理局
省林业局
省广播电视局
省体育局
省统计局
省文物局
省国防动员办公室
省信访局
省医疗保障局
省地方金融监督管理局
省粮食和物资储备局
省能源局
省监狱管理局
省中医药管理局
省药品监督管理局
省知识产权局
西咸新区管委会
省地方志办公室
省科学院
省社会科学院
省机关事务服务中心
省地质调查院
省广播电视台
省公共资源交易中心
省信息中心
秦岭国家植物园
国家矿山安全监察局陕西局
省通信管理局
省地震局
省气象局
陕西测绘地理信息局
省供销合作总社
陕西省公路局
陕西省道路运输事业发展中心
陕西省水路交通事业发展中心
陕西省高速公路路政执法总队
陕西省高速公路收费中心
陕西省交通医院
陕西省交通运输工程质量监测鉴定站
陕西省交通运输工程造价事务中心
陕西省交通运输厅利用外资中心
陕西省交通运输技术服务中心
陕西省交通运输发展研究中心
陕西省交通运行监测中心
陕西省交通运输厅宣传教育中心
陕西省交通职业能力建设中心
陕西省交通运输厅港口服务中心
陕西公路隧道博物馆
北京市交通委员会
天津市交通委员会
河北交通厅
山西省交通厅
内蒙古交通厅
辽宁省交通厅
吉林省交通厅
黑龙江省交通厅
上海城市交通管理局
江苏省交通厅
浙江省交通厅
安徽省交通厅
福建省交通厅
江西省交通厅
山东省交通厅
河南省交通厅
湖北省交通厅
海南省交通厅
重庆交通委员会
四川省交通厅
云南省交通厅
西藏交通厅
甘肃省交通厅
青海省交通厅
宁夏交通厅
新疆交通厅
澳门土地工务运输局
湖南省交通厅
西安市交通运输局
宝鸡市交通运输局
咸阳市交通运输局
铜川市交通运输局
渭南市交通运输局
延安市交通运输局
榆林市交通运输局
汉中市交通运输局
安康市交通运输局
商洛市交通运输局
杨凌区交通运输局
三秦通